开启左侧

OpenClaw 必装 Skills 推荐与配置踩坑说明!

[复制链接]
AI小编 发表于 5 小时前 | 显示全部楼层 |阅读模式 打印 上一主题 下一主题
作者:AGI舰长
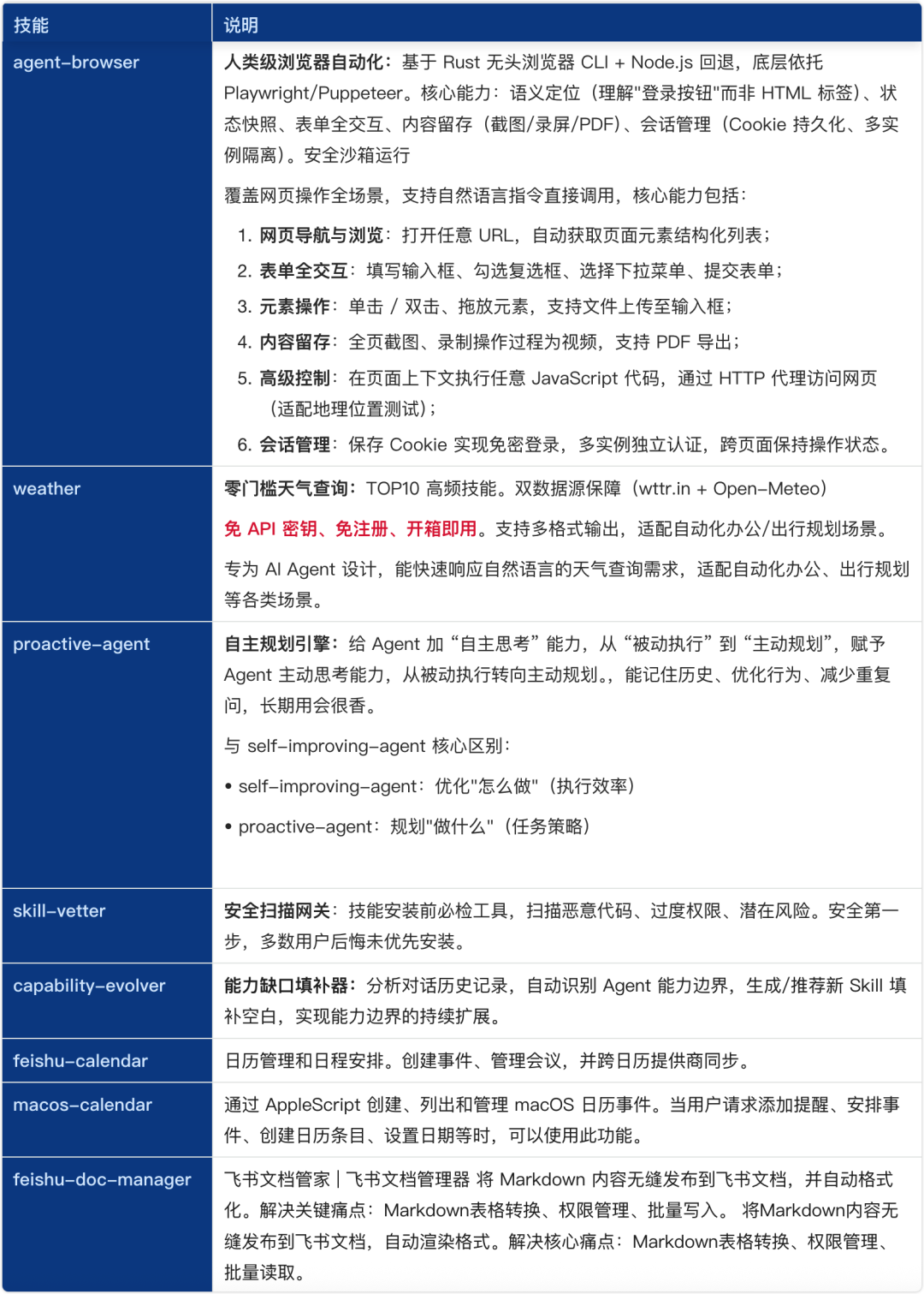
OpenClaw 必装 Skills 推荐与配置踩坑说明!-1.png
OpenClaw 必装 Skills 推荐与配置踩坑说明!-2.png
OpenClaw 必装 Skills 推荐与配置踩坑说明!-3.png
OpenClaw 必装 Skills 推荐与配置踩坑说明!-4.png
OpenClaw 必装 Skills 推荐与配置踩坑说明!-5.png
OpenClaw 必装 Skills 推荐与配置踩坑说明!-6.png
OpenClaw 必装 Skills 推荐与配置踩坑说明!-7.png
OpenClaw 必装 Skills 推荐与配置踩坑说明!-8.png
OpenClaw 必装 Skills 推荐与配置踩坑说明!-9.png
OpenClaw 必装 Skills 推荐与配置踩坑说明!-10.png
OpenClaw 必装 Skills 推荐与配置踩坑说明!-11.png
OpenClaw 必装 Skills 推荐与配置踩坑说明!-12.png
OpenClaw 必装 Skills 推荐与配置踩坑说明!-13.png
回复

使用道具 举报

您需要登录后才可以回帖 登录 | 立即注册

本版积分规则

发布主题
阅读排行更多+

Powered by Discuz! X3.4© 2001-2013 Discuz Team.( 京ICP备17022993号-3 )