设为首页
收藏本站
首页
Portal
AI知识库
活动
资讯页
论坛
BBS
课程库
Dify
本版
文章
帖子
群组
用户
忘记密码?
QQ登录
微信登录
登陆
注册
QQ客服
客服电话:13120133182
问题反馈
返回顶部
AI创想
»
论坛
›
综合版块
›
OpenClaw
OpenClaw
今日:
5
|
主题:
315
收藏本版
(
0
)
发表新帖
新窗
全部主题
排序方式
更多
显示置顶
最新
热门
热帖
精华
创想小编
OpenClaw 史上最全手把手的保姆级安装配置教程(2026年1月31日最新版)
作者:CSDN博客
最后发表:
创想小编
@
2026-3-3 21:50
239
0
2026-3-3
米落枫
迷你主机终极方案:NUC + OpenClaw 打造家庭 AI 助理
作者:一键难忘 9.1 创建 AI 助理脚本 #!/bin/bashLOG_FILE="/var/log/home-ai-assistant.log"log(){echo"[$(date'+%Y-%m-%d %H:%M:%S')] $1">>$LOG_FILE}process_request(){localrequest_type=$1localrequest_dat ...
最后发表:
米落枫
@
2026-3-3 22:05
257
0
2026-3-3
AI小编
OpenClaw教程(三)—— 更新OpenClaw
作者:wal1314520 上一篇已经带着大家一步步的完成了OpenClaw的安装部署流程,也带着大家配置好了Telegram Bot,创建了自己的AI小助手,这篇文章我们就一个主题——如何更新OpenClaw? 一、更新方式 1、检查OpenC ...
最后发表:
AI小编
@
2026-3-3 22:22
240
0
2026-3-3
米落枫
OpenClaw 从入门到进阶
作者:CSDN博客 文章目录 1.OpenClaw 入门指南 1.1 什么是 OpenClaw1.2 基础安装流程1.3 第一个任务示例 2.OpenClaw 核心架构详解 2.1 总体架构分层2.2 聊天窗(Chat UI)2.3 Gateway 网关(核心枢纽)2.4 Agent ...
最后发表:
米落枫
@
2026-3-3 22:20
271
0
2026-3-3
米落枫
MacBook安装OpenClaw指南
作者:CSDN博客 # MacBook 安装 OpenClaw 指南 OpenClaw 是一个开源的 AI Agent 框架,支持多渠道接入(飞书、Telegram、Discord 等)。本文介绍如何在 MacBook 上快速安装。 ## 环境要求 - macOS 12.0+ - Node.js 1 ...
最后发表:
米落枫
@
2026-3-3 21:44
192
0
2026-3-3
米落枫
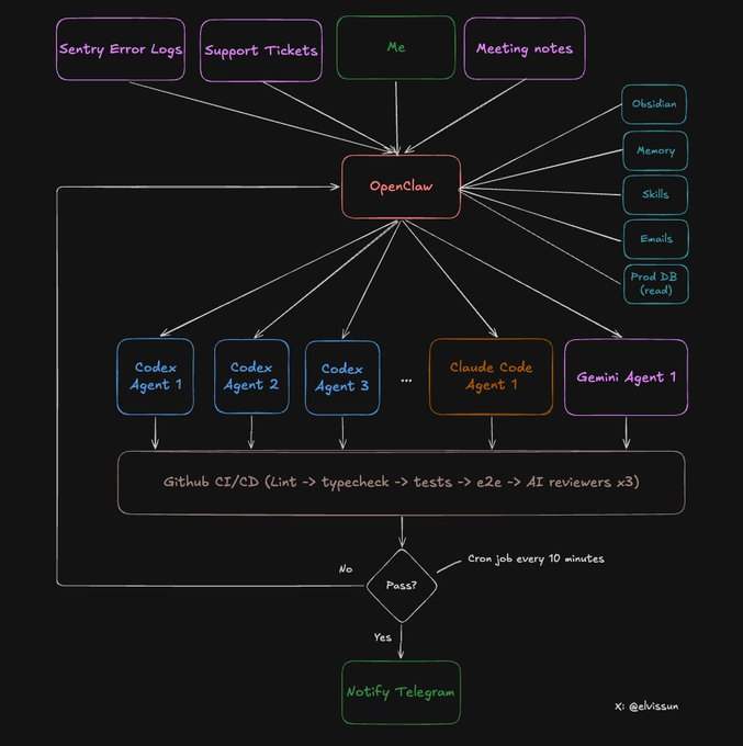
OpenClaw + Codex/ClaudeCode Agent Swarm:单人开发团队
作者:老周聊架构 我不再直接使用 Codex 或 Claude Code。 我使用 OpenClaw 作为我的编排层。我的编排器 Zoe 会生成代理、编写提示、为每个任务选择合适的模型、监控进度,并在 PR 准备好合并时通过 Telegram 通知我 ...
最后发表:
米落枫
@
2026-3-3 22:02
251
0
2026-3-3
米落枫
openclaw部署
作者:CSDN博客 openclaw部署 Openclaw 工作原理 OpenClaw 部署大致分为4部分: 1、OpenClaw 的部署(本文记录) 2、AI工具的接入 3、飞书等消息工具的接入 4、Skills的编写 部署前环境准备: 本地+VMware + Ubun ...
最后发表:
米落枫
@
2026-3-3 21:45
309
0
2026-3-3
创想小编
OpenClaw-Linux 部署教程
作者:牛马程序员2026 OpenClaw-Linux 部署教程
最后发表:
创想小编
@
2026-3-3 22:23
246
0
2026-3-3
米落枫
解密OpenClaw系列02-OpenClaw项目介绍
作者:带娃的IT创业者 图表来源 (file://OpenClaw-2026.1.30/OpenClaw.app/Contents/Info.plist#L34-L70)(file://OpenClaw-2026.1.30/OpenClaw.app/Contents/Resources/models.generated.js#L1-L800)(file://OpenCla ...
最后发表:
米落枫
@
2026-3-3 21:50
244
0
2026-3-3
米落枫
本地部署OpenClaw安装配置使用
作者:CSDN博客 本地部署方式 后面详细了解了下,这个功能其实就是一个npm包,不用买单独的云服务器。作为程序员,可以用的服务器可是有一堆,或者自己开个虚拟机在上面安装就行了。 官网地址: https://github.com/ ...
最后发表:
米落枫
@
2026-3-3 22:21
291
0
2026-3-3
创想小编
【最新教程】OpenClaw(原Clawdbot/Moltbot)本地部署快速指南
作者:CSDN博客 1. 系统与硬件要求 操作系统:macOS、Linux、Windows(推荐WSL2) 最低配置:CPU≥2核,内存≥4GB,磁盘预留≥10GB空间 必备工具:Node.js ≥22、Git、Docker(可选,推荐用于沙箱隔离) 2. 依赖 ...
最后发表:
创想小编
@
2026-3-3 22:11
290
0
2026-3-3
创想小编
OpenClaw 架构分析文档
作者:CSDN博客 关键技术点 1. WebSocket 协议 Gateway 使用单一 WebSocket 连接处理所有通信: 请求/响应模式: {type:"req", id, method, params}事件推送: {type:"event", event, payload}认证: 通过 OPENCLAW_G ...
最后发表:
创想小编
@
2026-3-3 22:04
242
0
2026-3-3
米落枫
2026最新保姆级教程:手把手教你零基础安装与配置本地 AI 智能体 OpenClaw
作者:猫老板的豆 文章目录 前言一、下载并安装 OpenClaw二、启动配置向导与绑定 AI 大脑 1. 启动向导2. 确认账户类型3. 选择快速入门模式4. 选择大模型 (AI 大脑)5. 选择 API 接口区域6. 填入你的专属 API Key ...
最后发表:
米落枫
@
2026-3-3 22:13
346
0
2026-3-3
创想小编
OpenClaw深度体验:4个真实场景让我彻底抛弃传统效率工具
作者:CSDN博客 今天是我用 OpenClaw 的第1天,但体验好到我想立刻写篇文章分享。 一、先说说我的痛点 我是个AI创业者,同时跑好几个项目:TK跨境电商、小红书虚拟资料、AI自动化社群…每天脑子里要记的事情太多了 ...
最后发表:
创想小编
@
2026-3-3 22:14
252
0
2026-3-3
AI小编
1分钟使用openclaw生成ppt
作者:liuyunshengsir 本文档旨在指导用户如何使用OpenClaw的PPT生成Skill(链接:https://skills.sh/anthropics/skills/pptx)来自动化生成高质量的PPT演示文稿。该Skill不仅支持从现有PPT文件中提取内容,还能根据 ...
最后发表:
AI小编
@
2026-3-3 22:01
325
0
2026-3-3
创想小编
一文讲清Skills概念与 OpenClaw 运作机制
作者:AI让世界更懂你 这里用到了 OpenClaw 文档中描述的 exec(前台/后台)与 process(管理后台会话)思路,以及 slash command 解析由 Gateway 执行。 脚本片段示例(简化版): # scripts/git_log.shgit log --s ...
最后发表:
创想小编
@
2026-3-3 22:45
264
0
2026-3-3
AI小编
2026年度OpenClaw硬件选型指南:基于性能功耗比的全面评估
作者:放风铃的兔子 2026年度OpenClaw硬件选型指南:基于性能功耗比的全面评估 前言 在2026年的技术环境下,OpenClaw作为本地AI助理框架,其硬件选型直接决定了系统的性能、稳定性和长期运行成本。本文将从性能功 ...
最后发表:
AI小编
@
2026-3-3 22:04
211
0
2026-3-3
米落枫
08-OpenClaw自动化与定时任务
作者:安逸 i OpenClaw 自动化与定时任务 免费专栏全套教程:OpenClaw从入门到精通 OpenClaw 提供了一套完整的自动化系统,包括 Heartbeat 心跳机制、Cron 定时任务、Hooks 事件钩子和 Webhook 外部触发。本章将详 ...
最后发表:
米落枫
@
2026-3-3 22:33
225
0
2026-3-3
AI小编
OpenClaw实战系列01:OpenClaw接入飞书机器人全接入指南 + Ollama本地大模型
作者:Peter·Pan爱编程 文章目录 引言第一步:环境准备与核心思想第二步:部署Ollama——把大模型“养”在本地 1. 安装 Ollama2. 拉取并运行模型3. 确认API可用性 第三步:安装OpenClaw——AI大脑的“躯干” 1. 安 ...
最后发表:
AI小编
@
2026-3-3 22:42
245
0
2026-3-3
创想小编
OpenClaw Skill 系统详解:从概念到实战,轻松上手自定义技能开发
作者:Coding的叶子 本文为专栏《OpenClaw/Clawdbot 多场景闭环实战》的系列文章。聚焦 Openclaw (Claudbot)的深度解析与场景落地,打造系列化进阶专栏。内容涵盖两大核心板块:一是 Openclaw 全功能模块 ...
最后发表:
创想小编
@
2026-3-3 22:31
299
0
2026-3-3
下一页 »
1
2
3
4
5
6
7
8
9
10
... 16
/ 16 页
下一页
返 回
快速发帖
还可输入
80
个字符
高级模式
B
Color
Image
Link
Quote
Code
Smilies
您需要登录后才可以发帖
登录
|
立即注册
本版积分规则
发表帖子
转播给听众
返回顶部
返回版块